Exercicis
Exercicis apartat 3.2.2
Al llarg d'aquesta tercera part, en el conjunt d'exercicis de DDL, crearem tota l'estructura de la Base de Dades FACTURA, però per a no interferir cadascú amb els altres companys, cadascú es connectarà a la seua Base de Dades f_grup_9999x (on grup és el vostre grup p.ex. 1cfsg, 1cfsh... , 9999 són les 4 últimes xifres del vostre DNI, i x la lletra del NIF).
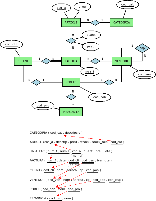
L'esquema Entitat-Relació i l'esquema relacional que implementarem serà el següent:

En la Base de Dades anomenada f_grup_9999x (on grup és el vostre grup, 9999 són les 4 últimes xifres del vostre DNI, i x la lletra del NIF), connectant com un usuari amb el mateix nom i contrasenya:
6.77 Creeu la taula CATEGORIA, amb els mateixos camps i del mateix tipus que en la taula CATEGORIA de FACTURA, però de moment sense clau principal ni cap altra restricció. Guardeu la consulta de creació com Ex_6_77.sql
6.78 Creeu la taula ARTICLE, també sense restriccions. Guardar la consulta com Ex_6_78.sql
Nota
Durant tots aquestos exercicis de DDL pot ser molt convenient tenir obertes les dues connexions: la de FACTURA (per anar consultant) i la de f_grup_9999x (per anar creant i modificant), on grup és el vostre grup, 9999 són les 4 últimes xifres del vostre DNI, i x la lletra del NIF.
Llicenciat sota la Llicència Creative Commons Reconeixement NoComercial CompartirIgual 3.0